文章快速检索     高级检索
  华东师范大学学报(自然科学版)  2017 Issue (6): 105-113  DOI: 10.3969/j.issn.1000-5641.2017.06.010
0

引用本文  

黄江波, 付志红, 付炜. 一种频域电磁探测发射机的研究与设计[J]. 华东师范大学学报(自然科学版), 2017, (6): 105-113. DOI: 10.3969/j.issn.1000-5641.2017.06.010.
HUANG Jiang-bo, FU Zhi-hong, FU Wei. A frequency domain electromagnetic detection transmitter in the research and design[J]. Journal of East China Normal University (Natural Science), 2017, (6): 105-113. DOI: 10.3969/j.issn.1000-5641.2017.06.010.

基金项目

国家自然科学基金(51277189);重庆市教育委员会科学技术研究项目(KJ1401224)

作者简介

黄江波, 男, 博士研究生, 副教授, 研究方向为电力电子装置与智能控制研究.E-mail:hjbjs9088@163.com

文章历史

收稿日期:2017-02-23
一种频域电磁探测发射机的研究与设计
黄江波1,2, 付志红2, 付炜3     
1. 长江师范学院 电子信息工程学院, 重庆 408100;
2. 重庆大学 电气工程学院, 重庆 408044;
3. 国家电网 重庆市电力公司市区供电分公司, 重庆 408040
摘要:电磁探测设备是国内外研究的热点.本文通过分析频域电磁探测发射机的拓扑结构,设计了具有上升、下降沿均钳位,且输出电流阶段连接恒流源的发射电路,以及钳位电压源电容、恒流电感值,并建立了系统模型.仿真结果表明,该频域电磁探测发射机能在感性负载较大、发射频率较高的情况下,输出电流幅值大且为常规桥式发射电路3倍,具有交流方波稳定、线性度良好等优点.
关键词电磁探测机    发射频率高    稳定性强    研究设计    
A frequency domain electromagnetic detection transmitter in the research and design
HUANG Jiang-bo1,2, FU Zhi-hong2, FU Wei3    
1. School of Electronic Information Engineering, Yangtze Normal University, Chongqing 408100, China;
2. School of Electrical Engineering, Chongqing University, Chongqing 408044, China;
3. State Grid Corporation, Chongqing Electric Power Company Urban Power Supply Branch of China, Chongqing 408040, China
Abstract: Electromagnetic detection device is a research focus. In this paper, frequency domain electromagnetic detection transmitter topology structure, designed with up and down along the clamp, and the output current phase connection the launch of constant current source circuit, design of the clamping voltage source capacitance inductance value, constant current, system model is established. The simulation results show that the frequency domain electromagnetic detection emission function under the condition of inductive load is bigger, high firing frequency, output current amplitude, 3 times greater than that of the conventional bridge type transmission circuit. Besides, ac square wave is stable, with good linearity, etc.
Key words: electromagnetic detection machine    high firing frequency    strong stability    study design    
0 引 言

电磁探测是地球物理勘探的重要手段之一, 广泛应用于油气资源探测、矿产勘查、考古研究、现代城市建设、隧道矿井安全预测以及水文地质灾害勘查等传统领域.本文通过分析频域电磁探测发射机拓扑结构, 设计了具有上升、下降沿均钳位, 且输出电流阶段连接恒流源的频域电磁探测发射电路, 对钳位电压源电容、恒流电感值也进行了设计, 能在感性负载 100 $\mu$ H、发射频率达到 30 kHz 的情况下, 输出电流幅值达到 50 A, 为常规桥式发射电路的 3 倍左右, 且为稳定的交流方波, 幅值不受供电电源波动影响, 上升、下降沿迅速, 总换向时间仅 11.1 $\mu$ s, 线性度良好, 满足频域电磁探测需求.

1 频域电磁探测发射机系统分析 1.1 频域电磁探测发射机拓扑结构

频域电磁(Frequency-domain Electromagnetic Method, FEM)探测发射机拓扑结构如图 1 所示. 供电电源为 50 Hz/220V 单相发电机, 经电感电容滤波的不可控整流电路之后, 接逆变电路与 DC/DC 全桥桥式电路, 再连接带有钳位电压源与恒流功能的交流方波发射桥路[1].

图 1 频域电磁探测发射机拓扑结构图 Fig.1 FEM transmitter topology

频域电磁探测整流电源设计要求: 交流供电 50 Hz/220 V 单相交流发电机;直流输出电压 200 V; 发射电流幅值 50 A; 最大发射频率 30 kHz.

1.2 频域发射电路基本结构与原理

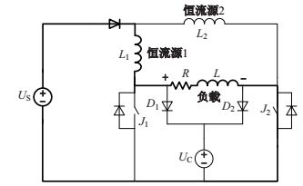
频域发射主电路拓扑如图 2所示, 主要由恒流源单元、能量补充单元恒压钳位单元组成.恒流源单元在传统的全桥电路的基础上, 用电感 $L_{1}$ $L_{2}$ 代替了上桥臂的两功率开关管, 作为可控恒流源, 使发射电流上升阶段被钳位.恒流控制单元由开关管 $J_{3}$ 和二极管 $D_{3}$ 组成, 滞环控制开关管 $J_{3}$ 以实现电感 $L_{1}$ $L_{2}$ 中电流的恒定:若恒流电感电流值大于设定值则 $J_{3}$ 关断, 电源、恒流电感与负载或钳位电容形成回路; 当恒流源电流小于设定值时, $J_{3}$ 导通, 恒流电感通过钳位电压源快速充电上升至设定值.由于恒流电感 $L_{1}$ $L_{2}$ 的电感值相同, 电流值基本相等, 在控制中采用 $L_{1}$ $L_{2}$ 电流之和作为被控量通过滞环控制其恒定, 以简化电路. 二极管 $D_{3}$ 的主要作用是阻断钳位电压源与电源的联系, 使负载两端的电压在换向期间恒等于钳位电压源的电压.恒压钳位单元由二极管 $D_{1}$ $D_{2}$ , 开关 $J_{4}$ 以及钳位电压源组成.为了实现发射电流关断沿的快速线性下降, 在发射电流关断沿期间, 将负载钳位于恒定的电压源 $U_\mathrm C$ ; 稳压值 $U_\mathrm C$ 由滞环控制的参考电压设定. 当钳位电压小于设定值 $U_\mathrm C$ 时, 开关 $J_{4}$ 关断, 电容 $C$ 充电; 当钳位电压大于设定值 $U_\mathrm C$ 时, 开关 $J_{4}$ 导通, 电容 $C$ 放电, 部分能量由电阻 $R_{0}$ 消耗, 其作用是在电流上升或下降期间, 提供恒定高电压源将负载钳位, 实现负载电流的快速线性上升或者下降.本文中采用电容作为钳位电压源, 而非独立电压源, 简化了电路, 具体参照时域电磁发射电路中的实现方式[2-9].

图 2 频域电磁法发射电路 Fig.2 FEM transmitting circuit

图 3 为理想的频域电磁探测发射电流电压波形. $t_{0}$ 时刻, 电源正向供电, 负载与恒流源 1 连通, 由于负载与恒流源电流不等, $D_{1}$ 导通, 负载被正向钳位于恒压源, 负载电流快速线性上升; $t_{1}$ 时刻, 负载电流等于恒流源电流, 钳位电路停止工作, 负载电流进入正向恒定阶段; $t_{2}$ 时刻, 负载电感与恒流源 2 连通, 负载被反向钳位于恒压源, 负载电流快速线性下降; $t_{3}$ 时刻, 负载电流下降至 0; 接下来电流反向, 电路工作情况与电流正向时一致.

图 3 理想频域电磁法发射电流电压波形 Fig.3 The ideal FEM transmitting current and voltage

负载电流上升阶段工作情况如图 4 所示. $t=t_{0}$ $t_{1}$ , 开关管 $J_{1}$ 关断, $J_{2}$ 导通, 负载与恒流电感 $L_{1}$ 串连, 由于恒流电感 $L_{1}$ 电流值与负载电流不相等, 负载两端产生感应高压, 从而使二极管 $D_{1}$ 导通, 负载两端电压被正向钳位于电压源 $U_{c}$ , 负载电流快速上升至恒流电感 $L_{1}$ 电流值 $I_{0}$ .电流上升沿表达式为

图 4 频域电磁法发射电流上升阶段 Fig.4 FEM transmitting circuit, rising-edge
$ i_0(t)=\frac{U_\mathrm C}{R_L}\big(1-\mathrm e^{-\frac{R_L}{L}(t-t_1) }\big), \quad t_0\leq t\leq t_1. $ (1)

令式(1) 为 $I_{0}$ , 则可求得上升沿时间 $t_{d_1}=-\frac{L}{R_L}\mathrm{ln}(1-\frac{I_0R_L}{U_\mathrm C})$ , 上升沿斜率为 $\frac{\mathrm di_0 (t)}{\mathrm dt}=\frac{U_\mathrm C}{L}\mathrm e^{\frac{R_L }{L}t_{d_1} }$ .

负载电流为正向恒定电流工作情况如图 5 所示. $ t=t_{1}$ $t_{2}$ , 开关管 $J_{1}$ 关断, $J_{2}$ 导通, 负载与恒流电感 $L_{1}$ 串连, 此时, 负载电流稳定在所设定的电流 $I_{0}$ , 二极管 $D_{1}$ 关断.

图 5 频域电磁法发射电流正向恒定阶段 Fig.5 FEM transmitting circuit, positive current

负载电流下降阶段工作情况图 6 所示. $t=t_{2}$ $t_{3}$ , 开关管 $J_{2}$ 关断, $J_{1}$ 导通, 负载与恒流电感 $L_{2}$ 串连, 由于恒流电感 $L_{2}$ 初始电流与负载电流不相等, 使二极管 $D_{2}$ 导通, 负载两端电压被反向钳位于电压源 $U_{\mathrm C}$ , 负载电流快速下降至 0. 电流下降沿表达式为

图 6 频域电磁法发射电流下降阶段 Fig.6 FEM transmitting circuit, dropping-edge
$ i_0(t)=-\frac{U_\mathrm C}{R_L}+\Big(I_0+\frac{U_\mathrm C}{R_L}\Big)\mathrm e^{-\frac{R_L}{L}(t-t_2) }, \quad t_2\leq t\leq t_3. $ (2)

令式(2) 为 0, 则可求得下降沿时间 $t_{d2} =\frac{L}{R_L }\ln(\frac{U_\mathrm C }{U_\mathrm C +I_o R_L })$ , 下降沿斜率为 $\frac{\mathrm di_0(t)}{\mathrm dt}=\frac{I_o R_L+U_\mathrm C }{L}\mathrm e^{\frac{R_L }{L}t_{dz} }$ .电流负向阶段工作情况与以上类似, 在此不再赘述.

2 频域发射电路参数设计

在频域发射电路中, 负载取值为 $R_{L}=4\; \Omega $ , $L=100$ $\mu $ H, 开关管 $J_{3}$ 最大工作频率 $f_{\max}=10$ kHz, 发射方波电流幅值 $I$ 为 25 A, 电流最大波动为 0.5 A, 供电电压 $U_{\rm S}$ 为 200 V, 在恒流阶段, 电感值应满足

$ L_1(L_2) >\frac{R_L}{f_{\max} \ln (\frac{R_LI-U_\mathrm S}{R_LI+R_L\Delta I-U_\mathrm S})}-L. $ (3)

考虑 $J_{3}$ 工作频率越低, 维持电流在要求范围内的电感量越大, 根据经验取恒流电感为 25 mH.

考虑两个恒流电感电流低于设定值时, 能量全部由电容提供, 则钳位电压源给恒流电感充电阶段满足

$ L\Delta I^2=\frac{1}{2}C\Delta U_\mathrm C^2. $ (4)

电流最大波动值为 0.5 A, $U_\mathrm C$ 最大波动值为 20 V, 则电容值应满足

$ C>\frac{2L\Delta I^2}{\Delta U_\mathrm C^2}. $ (5)

为了保证稳压效果, $C$ 的取值应该更大, 但 $C$ 取值过大又会导致上电变慢, 根据经验取为 50 $\mu $ F.

为了确保系统的安全运行, 电阻 $R_{0}$ 的取值应使回馈电流小于滞环控制开关管的额定工作电流 $I_{J4}$ , 即

$ R_0>(U_\mathrm C-U_\mathrm S)/I_{J_4}. $ (6)

额定工作电流 $I_{J_4}$ 为 100 A 时, 最坏的工作情况为供电电压为 0, 将其带入公式, 可计算得电阻 $R_{0}$ 的最小值为 10 $\Omega $ .

3 仿真及结果

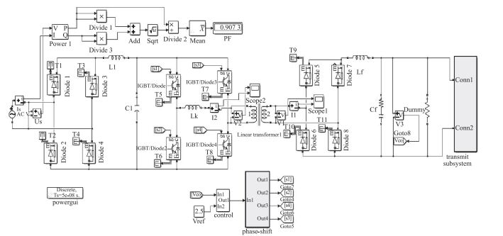
采用 MATLAB 进行仿真研究, 其中 $V_{m}=1$ , $H=1/200$ , 感性负载 $L=5$ mH, 负载为 25 $\Omega $ , 输出滤波电解电容 ESR 为 0.04 $\Omega $ , 电压为 500 V 档位, 输出最大功率工作点, 时域电磁(Time-domain Electromagnetic Method, TDEM)探测发射机系统的闭环仿真模型, 包括主电路、反馈补偿子系统、移相调压子系统和时域探测发射电路子系统.其闭环仿真系统模型如图 7 所示.

图 7 时域电磁探测发射机系统闭环仿真电路 Fig.7 Close loop simulation of TDEM system

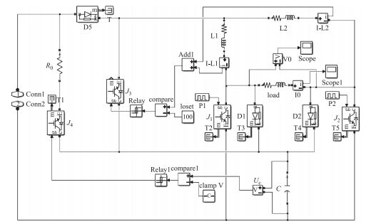
发射子系统拓扑结构如图 8 所示. 在输出 10 kHz 到 30kHz 的交流方波为目标下, 以普通桥式电路的仿真结果与所采用发射电路的仿真结果做比较, 重点分析频域电磁探测发射电路的上升沿波形质量提升与恒流输出功能.

图 8 频域发射电路子系统 Fig.8 FEM transmitting subsystem

频域电磁探测发射波形对于发射频率宽度的要求比时域探测宽得多, 为满足浅层探测, 频率通常会达到上千赫兹甚至上万赫兹, 所以发射波形的上升、下降沿的要求更为苛刻. 设置能通过的最大电流为25A, 并选取滞环环宽为 0.2 A.

发射频率为 10 kHz、20 kHz、30 kHz, 负载电阻为 4 $\Omega $ , 电感为 100 $\mu $ H 时, 普通全桥发射电路和具有上升沿改善及输出电流幅值恒定功能的发射电路的负载电压、电流的波形图以及 30kHz 时 DC/DC 全桥变换电路输出电压局部放大图, 如图 9图 10图 11图 12 所示.

图 9 发射频率为 10 kHz 时负载电压和电流 Fig.9 Load voltage and current, 10 kHz
图 10 发射频率为 20 kHz 时负载电压和电流 Fig.10 Load voltage and current, 20 kHz
图 11 发射频率为 30 kHz 时负载电压和电流 Fig.11 Load voltage and current, 30 kHz
图 12 发射频率为 30 kHz, DC/DC 全桥变换电路输出电压放大图 Fig.12 30 kHz, output voltage of DC/DC full bridge converter

图 9图 10图 11图 12 可知, 在电路参数相同的情况下, 常规全桥电路不能稳定地输出电流, 且输出完全由输入电压决定, 输出电流波形上升、下降沿缓慢, 无恒定电流输出阶段, $f=10$ kHz 时负载电流最大值约为 38 A, $f=20$ kHz, 负载电流最大值为 23A 左右, $f=30$ kHz 时负载电流最大值约为 16 A, 发射电流幅值随频率增加而减小, 且均不能输出交流方波波形, 与频域电磁探测法所需的发射波形相差甚远. 采用恒流功能的发射电路, 钳位电压为 1 000 V, 在频率从 10 kHz 到 30 kHz 变化时, 发射电流总换向时间为 11.1 $\mu $ s 左右, 上升、下降沿均以很高的斜率上升到设定值, 上升沿时间为 5.6 $\mu$ s 左右, 下降沿时间为 4.5 $\mu $ s 左右, 与计算值 5.58 $\mu $ s、4.56 $\mu $ s 相符; 电路稳态时, 钳位电容向负载反馈的能量会造成发射桥路直流供电电压有所波动, 但电流恒定区电流值由滞环控制的恒流源决定, 稳定在 $\pm $ 50 A, 波动极小, 满足频域电磁探测法对发射波形的需求, 且若降低设定发射电流值, 发射频率还有很高的提升空间.

4 结 论

本文对频域电磁探测发射机系统进行分析与设计, 设计了具有上升、下降沿均钳位, 且输出电流阶段连接恒流源的频域电磁探测发射电路, 对钳位电压源电容、恒流电感值进行了设计, 能在感性负载 100 $\mu$ s、发射频率达到 30 kHz 的情况下, 输出电流幅值达到 50 A, 为常规桥式发射电路的 3 倍左右, 且为稳定的交流方波, 幅值不受供电电源波动影响, 上升、下降沿迅速, 总换向时间仅 11.1 $\mu$ s, 线性度良好, 满足频域电磁探测需求.

参考文献
[1] 张丹丹, 胡建明, 崔婷, 等. 带传感器的射频识别技术在变电站电气设备状态信息采集中的应用[J]. 高电压技术, 2013, 39(11): 2623-2630.
[2] 范佳兴, 李兵, 何怡刚, 等. ETC系统信道传播损耗评估方法研究[J]. 电子测量与仪器学报, 2015, 29(8): 1164-1170.
[3] BOYER C, ROY S. Backscatter communication and RFID:Coding, energy, and MIMO analysis[J]. IEEE Transactions on Communications, 2014, 62(3): 770-785. DOI:10.1109/TCOMM.2013.120713.130417
[4] ARNITZ D, REYNOLDS M S. Multi-transmitter wireless power transfer optimization for backscatter RFID transponders[J]. IEEE Antennas and Wireless Propagation Letters, 2013, 12: 849-852. DOI:10.1109/LAWP.2013.2271984
[5] TROTTER M S, VALENTA C R, KOO G A, et al. Multi-antenna techniques for enabling passive RFID tags and sensors at microwave frequencies[C]//RFID, 2012 IEEE International Conference on. IEEE, 2012:1-7.
[6] 李巨虎, 张海燕. 多天线UHF RFID系统的性能分析[J]. 华南理工大学学报, 2015, 43(5): 22-29.
[7] CHEN H, WANG Z J. SER of orthogonal spacetime block codes over Rician and Nakagami-m RF backscattering channels[J]. IEEE Transaction on Vehicular Technolo-gy, 2014, 63(2): 654-663. DOI:10.1109/TVT.2013.2280598
[8] GRIFFIN J D, DURGIN G D. Link envelope correlation in the backscatter channel[J]. IEEE Communications Letters, 2007, 11(9): 735-737. DOI:10.1109/LCOMM.2007.070686
[9] 莫凌飞. 超高频射频识别抗金属标签研究[D]. 杭州: 浙江大学, 2009. http://cdmd.cnki.com.cn/Article/CDMD-10335-2010067778.htm
[10] 邬明罡, 李书芳. 金属对RFID系统影响研究[J]. 科学技术与工程, 2008, 18(8): 5242-5245.
[11] 殷福荣, 王鹏飞, 刘芫健. 室内带金属家具环境的电波传播特性研究[J]. 中国电子科学研究院学报, 2014, 9(2): 209-216.
[12] 甘雯雯. 地下隧道宽带无线信道传播特性的研究[D]. 北京: 北京交通大学, 2014. http://cdmd.cnki.com.cn/Article/CDMD-10004-1014178207.htm
[13] 邝向军. 关于金属介电常数的讨论[J]. 四川理工学院学报(自然科学版), 2006, 19(2): 75-78.
[14] 佘开, 何怡刚, 朱彦卿, 等. MIMO-RFID系统反向识别距离研究[J]. 电子测量与仪器学报, 2012, 26(4): 305-311.
[15] 庄铭杰. 计算机仿真无线Rice衰落信道的实现方法[J]. 电波科学学报, 2004, 19(5): 632-637.
[16] 张秋艳, 黄海松, 陈伟兴, 等. 基于RFID技术的白酒物联网数据采集系统可靠性研究[J]. 制造业自动化, 2015, 37(4): 22-25.
[17] 潘志新, 彭勇, 薛凤华. 110 kV及220 kV钢管铁塔输电线路带电作业安全距离试验研究[J]. 华东电力, 2012, 11(40): 2025-2028.